2022-2028年中國醫療資源行業發展趨勢與產業競爭格局報告
http://www.diannaozhi.com 2022-01-14 11:57 中企顧問網
2022-2028年中國醫療資源行業發展趨勢與產業競爭格局報告2022-1
- 價格(元):8000(電子) 8000(紙質) 8500(電子紙質)
- 出版日期:2022-1
- 交付方式:Email電子版/特快專遞
- 訂購電話:400-700-9228 010-69365838
- 2022-2028年中國醫療資源行業發展趨勢與產業競爭格局報告,首先介紹了中國醫療資源行業市場發展環境、醫療資源整體運行態勢等,接著分析了中國醫療資源行業市場運行的現狀,然后介紹了醫療資源市場競爭格局。隨后,報告對醫療資源做了重點企業經營狀況分析,最后分析了中國醫療資源行業發展趨勢與投資預測。您若想對醫療資源產業有個系統的了解或者想投資中國醫療資源行業,本報告是您不可或缺的重要工具。
- 下載WORD版 下載PDF版 訂購單 訂購流程
互聯網醫療,是互聯網在醫療領域的新應用,包括了以互聯網為載體和技術手段的健康教育、醫療信息查詢、電子健康檔案、疾病風險評估、在線疾病咨詢、電子處方、遠程會診、遠程治療和康復等多種形式的健康醫療服務。
據了解,丁香醫生、好大夫、微醫集團等互聯網醫療平臺以及釘釘、阿里巴巴、京東等企業,也都針對新冠肺炎疫情開設線上義診,除幫助公眾初步判斷病情,避免恐慌帶來的盲目就醫外,還為居家隔離人群提供免費的網上全程醫療照護、保障其他疾病患者在線咨詢、治療通道順暢。
互聯網醫療助力分級診療實現。疫情爆發引發湖北地區出現醫療資源擠兌現象,不僅對醫院造成較大的負擔,且潛在的交叉感染極不利于疫情防控。應急事件的出現凸顯分級診療的迫切性,互聯網醫療企業紛紛推出在線問診功能,緩解線下醫療系統壓力。
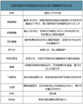
互聯網醫療機構推出在線問診有力緩解醫療壓力機

中企顧問網發布的《2022-2028年中國醫療資源行業發展趨勢與產業競爭格局報告》共十四章。首先介紹了中國醫療資源行業市場發展環境、醫療資源整體運行態勢等,接著分析了中國醫療資源行業市場運行的現狀,然后介紹了醫療資源市場競爭格局。隨后,報告對醫療資源做了重點企業經營狀況分析,最后分析了中國醫療資源行業發展趨勢與投資預測。您若想對醫療資源產業有個系統的了解或者想投資中國醫療資源行業,本報告是您不可或缺的重要工具。
本研究報告數據主要采用國家統計數據,海關總署,問卷調查數據,商務部采集數據等數據庫。其中宏觀經濟數據主要來自國家統計局,部分行業統計數據主要來自國家統計局及市場調研數據,企業數據主要來自于國統計局規模企業統計數據庫及證券交易所等,價格數據主要來自于各類市場監測數據庫。
報告目錄:
第.一章 醫療資源行業發展綜述
1.1 醫療資源行業定義及分類
1.1.1 行業定義
1.1.2 行業主要產品分類
1.1.3 行業主要商業模式
1.2 醫療資源行業特征分析
1.2.1 產業鏈分析
1.2.2 醫療資源行業在國民經濟中的地位
1.2.3 醫療資源行業生命周期分析
(1)行業生命周期理論基礎
(2)醫療資源行業生命周期
1.3 最近3-5年中國醫療資源行業經濟指標分析
1.3.1 贏利性
1.3.2 成長速度
1.3.3 附加值的提升空間
1.3.4 進入壁壘/退出機制
1.3.5 風險性
1.3.6 行業周期
1.3.7 競爭激烈程度指標
1.3.8 行業及其主要子行業成熟度分析
第二章 醫療資源行業運行環境分析
2.1 醫療資源行業政治法律環境分析
2.1.1 行業管理體制分析
2.1.2 行業主要法律法規
2.1.3 行業相關發展規劃
2.2 醫療資源行業經濟環境分析
2.2.1 國際宏觀經濟形勢分析
2.2.2 國內宏觀經濟形勢分析
2.2.3 產業宏觀經濟環境分析
2.3 醫療資源行業社會環境分析
2.3.1 醫療資源產業社會環境
2.3.2 社會環境對行業的影響
2.3.3 醫療資源產業發展對社會發展的影響
2.4 醫療資源行業技術環境分析
2.4.1 醫療資源技術分析
2.4.2 醫療資源技術發展水平
2.4.3 行業主要技術發展趨勢
第三章 我國醫療資源所屬行業運行分析
3.1 我國醫療資源行業發展狀況分析
3.1.1 我國醫療資源行業發展階段
3.1.2 我國醫療資源行業發展總體概況
互聯網醫療能免除面對面的接觸或集聚高危人群,在流行性傳染病爆發期能幫助有效解決用戶多方面的痛點,問診量大增。整個疫情期間,平安好醫生平臺訪問人次達11.1億,APP新注冊用戶量增長10倍,APP新增用戶日均問診量是平時的9倍,相關視頻累計播放量超9800萬;阿里健康在除夕夜緊急上線針對湖北地區居民的義診服務。截至2月8日晚24點,問診頁面累計訪問用戶近1000萬,累計在線問診用戶超過93萬人;醫生人均日接診量100人以上,呼吸科部分醫生人均日接診量在200人以上。
目前在我國醫療價值鏈上,無論是醫院、醫生還是患者方面都存在諸多痛點,如醫院方面三甲醫院超負荷運營,基層醫療資源大幅浪費,主要是因為醫院體系缺少合理的分層服務和分層收費標準,導致分級導診治療作用發揮不大。
2018年各類醫療機構病床利用情況

2012-2018年全國醫療衛生機構數量統計

3.1.3 我國醫療資源行業發展特點分析
3.2 2015-2019年醫療資源行業發展現狀
3.2.1 2015-2019年我國醫療資源行業市場規模
3.2.2 2015-2019年我國醫療資源行業發展分析
3.2.3 2015-2019年中國醫療資源企業發展分析
3.3 區域市場分析
3.3.1 區域市場分布總體情況
3.3.2 2015-2019年重點省市市場分析
3.4 醫療資源細分產品/服務市場分析
3.4.1 細分產品/服務特色
3.4.2 2015-2019年細分產品/服務市場規模及增速
3.4.3 重點細分產品/服務市場前景預測
3.5 醫療資源產品/服務價格分析
3.5.1 2015-2019年醫療資源價格走勢
3.5.2 影響醫療資源價格的關鍵因素分析
(1)成本
(2)供需情況
(3)關聯產品
(4)其他
3.5.3 2022-2028年醫療資源產品/服務價格變化趨勢
3.5.4 主要醫療資源企業價位及價格策略
第四章 我國醫療資源所屬行業整體運行指標分析
4.1 2015-2019年中國醫療資源所屬行業總體規模分析
4.1.1 企業數量結構分析
4.1.2 人員規模狀況分析
4.1.3 行業資產規模分析
4.1.4 行業市場規模分析
4.2 2015-2019年中國醫療資源所屬行業產銷情況分析
4.2.1 我國醫療資源所屬行業工業總產值
4.2.2 我國醫療資源所屬行業工業銷售產值
4.2.3 我國醫療資源所屬行業產銷率
4.3 2015-2019年中國醫療資源所屬行業財務指標總體分析
4.3.1 行業盈利能力分析
4.3.2 行業償債能力分析
4.3.3 行業營運能力分析
4.3.4 行業發展能力分析
第五章 我國醫療資源所屬行業供需形勢分析
5.1 醫療資源行業供給分析
5.1.1 2015-2019年醫療資源行業供給分析
5.1.2 2022-2028年醫療資源行業供給變化趨勢
5.1.3 醫療資源行業區域供給分析
5.2 2015-2019年我國醫療資源行業需求情況
5.2.1 醫療資源行業需求市場
5.2.2 醫療資源行業客戶結構
5.2.3 醫療資源行業需求的地區差異
5.3 醫療資源市場應用及需求預測
5.3.1 醫療資源應用市場總體需求分析
(1)醫療資源應用市場需求特征
(2)醫療資源應用市場需求總規模
5.3.2 2022-2028年醫療資源行業領域需求量預測
(1)2022-2028年醫療資源行業領域需求產品/服務功能預測
(2)2022-2028年醫療資源行業領域需求產品/服務市場格局預測
5.3.3 重點行業醫療資源產品/服務需求分析預測
第六章 醫療資源行業產業結構分析
6.1 醫療資源產業結構分析
6.1.1 市場細分充分程度分析
6.1.2 各細分市場領先企業排名
6.1.3 各細分市場占總市場的結構比例
6.1.4 領先企業的結構分析(所有制結構)
6.2 產業價值鏈條的結構分析及產業鏈條的整體競爭優勢分析
6.2.1 產業價值鏈條的構成
6.2.2 產業鏈條的競爭優勢與劣勢分析
6.3 產業結構發展預測
6.3.1 產業結構調整指導政策分析
6.3.2 產業結構調整中消費者需求的引導因素
6.3.3 中國醫療資源行業參與國際競爭的戰略市場定位
6.3.4 產業結構調整方向分析
第七章 我國醫療資源行業產業鏈分析
7.1 醫療資源行業產業鏈分析
7.1.1 產業鏈結構分析
7.1.2 主要環節的增值空間
7.1.3 與上下游行業之間的關聯性
7.2 醫療資源上游行業分析
7.2.1 醫療資源產品成本構成
7.2.2 2015-2019年上游行業發展現狀
7.2.3 2022-2028年上游行業發展趨勢
7.2.4 上游供給對醫療資源行業的影響
7.3 醫療資源下游行業分析
7.3.1 醫療資源下游行業分布
7.3.2 2015-2019年下游行業發展現狀
7.3.3 2022-2028年下游行業發展趨勢
7.3.4 下游需求對醫療資源行業的影響
第八章 我國醫療資源行業渠道分析及策略
8.1 醫療資源行業渠道分析
8.1.1 渠道形式及對比
8.1.2 各類渠道對醫療資源行業的影響
8.1.3 主要醫療資源企業渠道策略研究
8.1.4 各區域主要代理商情況
8.2 醫療資源行業用戶分析
8.2.1 用戶認知程度分析
8.2.2 用戶需求特點分析
8.2.3 用戶購買途徑分析
8.3 醫療資源行業營銷策略分析
8.3.1 中國醫療資源營銷概況
8.3.2 醫療資源營銷策略探討
8.3.3 醫療資源營銷發展趨勢
第九章 我國醫療資源行業競爭形勢及策略
9.1 行業總體市場競爭狀況分析
9.1.1 醫療資源行業競爭結構分析
(1)現有企業間競爭
(2)潛在進入者分析
(3)替代品威脅分析
(4)供應商議價能力
(5)客戶議價能力
(6)競爭結構特點總結
9.1.2 醫療資源行業企業間競爭格局分析
9.1.3 醫療資源行業集中度分析
9.1.4 醫療資源行業SWOT分析
9.2 中國醫療資源行業競爭格局綜述
9.2.1 醫療資源行業競爭概況
(1)中國醫療資源行業競爭格局
(2)醫療資源行業未來競爭格局和特點
(3)醫療資源市場進入及競爭對手分析
9.2.2 中國醫療資源行業競爭力分析
(1)我國醫療資源行業競爭力剖析
(2)我國醫療資源企業市場競爭的優勢
(3)國內醫療資源企業競爭能力提升途徑
9.2.3 醫療資源市場競爭策略分析
第十章 醫療資源行業領先企業經營形勢分析
10.1 A公司
10.1.1 企業概況
10.1.2 企業優勢分析
10.1.3 產品/服務特色
10.1.4 公司經營狀況
10.1.5 公司發展規劃
10.2 B公司
10.2.1 企業概況
10.2.2 企業優勢分析
10.2.3 產品/服務特色
10.2.4 公司經營狀況
10.2.5 公司發展規劃
10.3 C公司
10.3.1 企業概況
10.3.2 企業優勢分析
10.3.3 產品/服務特色
10.3.4 公司經營狀況
10.3.5 公司發展規劃
10.4 D公司
10.4.1 企業概況
10.4.2 企業優勢分析
10.4.3 產品/服務特色
10.4.4 公司經營狀況
10.4.5 公司發展規劃
10.5 E公司
10.5.1 企業概況
10.5.2 企業優勢分析
10.5.3 產品/服務特色
10.5.4 公司經營狀況
10.5.5 公司發展規劃
10.6 F公司
10.6.1 企業概況
10.6.2 企業優勢分析
10.6.3 產品/服務特色
10.6.4 公司經營狀況
10.6.5 公司發展規劃
第十一章 2022-2028年醫療資源行業投資前景
11.1 2022-2028年醫療資源市場發展前景
11.1.1 2022-2028年醫療資源市場發展潛力
11.1.2 2022-2028年醫療資源市場發展前景展望
11.1.3 2022-2028年醫療資源細分行業發展前景分析
11.2 2022-2028年醫療資源市場發展趨勢預測
11.2.1 2022-2028年醫療資源行業發展趨勢
11.2.2 2022-2028年醫療資源市場規模預測
11.2.3 2022-2028年醫療資源行業應用趨勢預測
11.2.4 2022-2028年細分市場發展趨勢預測
11.3 2022-2028年中國醫療資源行業供需預測
11.3.1 2022-2028年中國醫療資源行業供給預測
11.3.2 2022-2028年中國醫療資源行業需求預測
11.3.3 2022-2028年中國醫療資源供需平衡預測
11.4 影響企業生產與經營的關鍵趨勢
11.4.1 市場整合成長趨勢
11.4.2 需求變化趨勢及新的商業機遇預測
11.4.3 企業區域市場拓展的趨勢
11.4.4 科研開發趨勢及替代技術進展
11.4.5 影響企業銷售與服務方式的關鍵趨勢
第十二章 2022-2028年醫療資源行業投資機會與風險
12.1 醫療資源行業投融資情況
12.1.1 行業資金渠道分析
12.1.2 固定資產投資分析
12.1.3 兼并重組情況分析
12.2 2022-2028年醫療資源行業投資機會
12.2.1 產業鏈投資機會
12.2.2 細分市場投資機會
12.2.3 重點區域投資機會
12.3 2022-2028年醫療資源行業投資風險及防范
12.3.1 政策風險及防范
12.3.2 技術風險及防范
12.3.3 供求風險及防范
12.3.4 宏觀經濟波動風險及防范
12.3.5 關聯產業風險及防范
12.3.6 產品結構風險及防范
12.3.7 其他風險及防范
第十三章 醫療資源行業投資戰略研究
13.1 醫療資源行業發展戰略研究
13.1.1 戰略綜合規劃
13.1.2 技術開發戰略
13.1.3 業務組合戰略
13.1.4 區域戰略規劃
13.1.5 產業戰略規劃
13.1.6 營銷品牌戰略
13.1.7 競爭戰略規劃
13.2 對我國醫療資源品牌的戰略思考
13.2.1 醫療資源品牌的重要性
13.2.2 醫療資源實施品牌戰略的意義
13.2.3 醫療資源企業品牌的現狀分析
13.2.4 我國醫療資源企業的品牌戰略
13.2.5 醫療資源品牌戰略管理的策略
13.3 醫療資源經營策略分析
13.3.1 醫療資源市場細分策略
13.3.2 醫療資源市場創新策略
13.3.3 品牌定位與品類規劃
13.3.4 醫療資源新產品差異化戰略
13.4 醫療資源行業投資戰略研究
13.4.1 2019年醫療資源行業投資戰略
13.4.2 2022-2028年醫療資源行業投資戰略
13.4.3 2022-2028年細分行業投資戰略
第十四章 研究結論及投資建議()
14.1 醫療資源行業研究結論
14.2 醫療資源行業投資價值評估
14.3 醫療資源行業投資建議
14.3.1 行業發展策略建議
14.3.2 行業投資方向建議
14.3.3 行業投資方式建議()








