2022-2028年中國電池片市場深度分析與投資可行性報告
http://www.diannaozhi.com 2022-01-11 09:40 中企顧問網
2022-2028年中國電池片市場深度分析與投資可行性報告2022-1
- 價格(元):8000(電子) 8000(紙質) 8500(電子紙質)
- 出版日期:2022-1
- 交付方式:Email電子版/特快專遞
- 訂購電話:400-700-9228 010-69365838
- 2022-2028年中國電池片市場深度分析與投資可行性報告,首先介紹了中國電池片行業市場發展環境、電池片整體運行態勢等,接著分析了中國電池片行業市場運行的現狀,然后介紹了電池片市場競爭格局。隨后,報告對電池片做了重點企業經營狀況分析,最后分析了中國電池片行業發展趨勢與投資預測。您若想對電池片產業有個系統的了解或者想投資中國電池片行業,本報告是您不可或缺的重要工具。
- 下載WORD版 下載PDF版 訂購單 訂購流程
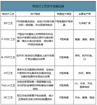
先進工藝持續進步,均基于單晶硅片基底。電池片的發展趨勢是光電轉化率不斷提升的過程,單面PERC、雙面PERC技術是鋁背板技術的創新與發展,逐步擠占傳統單晶和多晶電池的鋁背板技術(BSF),HJT、IBC等技術與傳統技術差異較大,目前處于方興未艾的階段,等待產業鏈成本下降帶來大規模應用的新機遇。以上先進工藝均以單晶硅片為基礎,長遠增加對單晶硅片(包括N型和P型)的需求。
電池片工藝技術發展迅速

中企顧問網發布的《2022-2028年中國電池片市場深度分析與投資可行性報告》共十章。首先介紹了中國電池片行業市場發展環境、電池片整體運行態勢等,接著分析了中國電池片行業市場運行的現狀,然后介紹了電池片市場競爭格局。隨后,報告對電池片做了重點企業經營狀況分析,最后分析了中國電池片行業發展趨勢與投資預測。您若想對電池片產業有個系統的了解或者想投資中國電池片行業,本報告是您不可或缺的重要工具。
本研究報告數據主要采用國家統計數據,海關總署,問卷調查數據,商務部采集數據等數據庫。其中宏觀經濟數據主要來自國家統計局,部分行業統計數據主要來自國家統計局及市場調研數據,企業數據主要來自于國統計局規模企業統計數據庫及證券交易所等,價格數據主要來自于各類市場監測數據庫。
報告目錄:
第.一節 行業定義及特征
一、行業定義
二、行業特征
1、行業消費特征
2、行業產品結構特征
3、行業原材料供給特征
4、行業產業集中度特征
第二節 經濟環境分析
一、經濟發展狀況
二、收入增長情況
三、固定資產投資
四、存貸款利率變化
五、人民幣匯率變化
第三節 政策環境分析
一、國家宏觀調控政策分析
二、電池片行業相關政策分析
第四節 電池片行業發展的"波特五力模型"分析
一、行業內競爭
二、買方侃價能力
三、賣方侃價能力
四、進入威脅
五、替代威脅
第二章 中國電池片行業產業鏈(上、下游及關聯產業)狀況分析
第.一節 上游產業發展狀況分析
第二節 下游產業發展狀況分析
第三節 關聯產業發展狀況分析
第三章 中國電池片市場規模分析
第.一節 2019年中國電池片市場規模分析
第二節 2019年中國電池片區域結構分析
第三節 2019年中國電池片區域市場規模分析
一、東北地區市場規模分析
二、華北地區市場規模分析
三、華東地區市場規模分析
四、華中地區市場規模分析
五、華南地區市場規模分析
六、西部地區市場規模分析
第四章 中國電池片國內市場綜述
目前光伏電池片生產工藝主要包括制絨清洗、擴散制結、刻蝕、制備減反射膜、印刷電極、燒結及自動分選等7道工序。
光伏電池片工序

第.一節 中國電池片產品產量分析及預測
一、電池片產業總體產能規模
二、電池片生產區域分布
三、2019年產量
四、2019年消費情況
第二節 中國電池片市場需求分析及預測
一、中國電池片需求特點
二、主要地域分布
第三節 2022-2028年中國電池片供需平衡預測
第四節 中國電池片價格趨勢分析
一、中國電池片2019年價格趨勢
二、中國電池片當前市場價格及分析
三、影響電池片價格因素分析
四、2022-2028年中國電池片價格走勢預測
第五章 中國電池片所屬行業進出口市場情況分析
第.一節 2019年中國電池片所屬行業進出口量分析
一、2019年中國電池片行業進口分析
二、2019年中國電池片行業出口分析
第二節 2022-2028年中國電池片所屬行業進出口市場預測分析
一、2022-2028年中國電池片行業進口預測
二、2022-2028年中國電池片行業出口預測
第三節 影響進出口變化的主要原因分析
第六章 全國電池片所屬行業財務狀況分析
第.一節 2019年電池片所屬行業規模分析
一、2019年電池片行業總資產對比分析
二、2019年電池片行業企業單位數對比分析
三、2019年電池片行業從業人員平均人數對比分析
第二節 2019年電池片所屬行業經濟效益分析
一、2019年電池片行業產值利稅率對比分析
二、2019年電池片行業資金利潤率對比分析
三、2019年電池片行業成本費用利潤率對比分析
第三節 2019年電池片所屬行業效率分析
一、2019年電池片行業資產負債率對比分析
二、2019年電池片行業流動資產周轉次數對比分析
第四節 2019年電池片所屬行業結構分析
一、2019年電池片行業地區結構分析
二、2019年電池片行業所有制結構分析
三、2019年電池片行業不同規模企業結構分析
第五節 2019年電池片所屬行業不同規模企業財務狀況分析
一、2019年電池片行業不同規模企業人均指標分析
二、2019年電池片行業不同規模企業盈利能力分析
三、2019年電池片行業不同規模企業營運能力分析
四、2019年電池片行業不同規模企業償債能力分析
第七章 國內外電池片重點企業分析
第.一節 上海太陽能科技有限公司
一、公司概況
二、企業財務數據分析
1、企業資產負債分析
2、企業收入及利潤分析
三、發展戰略
第二節 上海交大泰陽綠色能源有限公司
一、公司概況
二、企業財務數據分析
1、企業資產負債分析
2、企業收入及利潤分析
三、發展戰略
第三節 上海索朗太陽能科技有限公司
一、公司概況
二、企業財務數據分析
1、企業資產負債分析
2、企業收入及利潤分析
三、發展戰略
第四節 江蘇林洋新能源有限公司
一、公司概況
二、企業財務數據分析
1、企業資產負債分析
2、企業收入及利潤分析
三、發展戰略
第五節 浙江索日光電科技有限公司
一、公司概況
二、企業財務數據分析
1、企業資產負債分析
2、企業收入及利潤分析
三、發展戰略
第六節 無錫尚德太陽能電力有限公司
一、公司概況
二、企業財務數據分析
1、企業資產負債分析
2、企業收入及利潤分析
三、發展戰略
第七節 江西天能電力股份有限公司
一、公司概況
二、企業財務數據分析
1、企業資產負債分析
2、企業收入及利潤分析
三、發展戰略
第八章 中國電池片行業發展預測
第.一節 2022-2028年中國電池片行業產量預測
第二節 2022-2028年中國電池片行業消費量預測
第三節 2022-2028年中國電池片行業產值預測
第四節 2022-2028年中國電池片行業銷售收入預測
第九章 電池片行業投資前景與投資策略分析
第.一節 行業SWOT模型分析
一、優勢分析
二、劣勢分析
三、機會分析
四、風險分析
第二節 電池片行業發展的PEST分析
一、政治和法律環境分析
二、經濟發展環境分析
三、社會、文化與自然環境分析
四、技術發展環境分析
第三節 電池片行業投資價值分析
一、電池片行業發展前景分析
二、電池片行業盈利能力預測
三、投資機會分析
第四節 電池片行業投資風險分析
一、政策風險
二、競爭風險
三、經營風險
四、其他風險
第五節 電池片行業投資策略分析
一、重點投資品種分析
二、重點投資地區分析
第十章中國電池片行業總結及企業重點客戶管理建議
第.一節 電池片行業企業問題總結
第二節 電池片企業應對策略()
一、把握國家投資的契機
二、競爭性戰略聯盟的實施
三、企業自身應對策略
第三節 電池片市場的重點客戶戰略實施
一、實施重點客戶戰略的必要性
二、合理確立重點客戶
三、對重點客戶的營銷策略
四、強化重點客戶的管理
五、實施重點客戶戰略要重點解決的問題
第四節 電池片項目投資建議
一、技術應用注意事項
二、項目投資注意事項
三、生產開發注意事項()
四、銷售注意事項
圖表目錄:
圖表:2019年中國人口年齡結構分析圖
圖表:2019年中國電池片行業職工學歷結構圖
圖表:2019年中國電池片行業管理人員學歷結構圖
圖表:2019年中國電池片市場規模變化
圖表:2019年中國電池片市場規模變化圖
圖表:2019年中國電池片市場銷售收入區域分布圖
圖表:2019年東北地區電池片市場規模變化
圖表:2019年東北地區電池片市場規模變化圖
圖表:2019年華北地區電池片市場規模變化
圖表:2019年華北地區電池片市場規模變化圖
圖表:2019年華東地區電池片市場規模變化
圖表:2019年華東地區電池片市場規模變化圖
圖表:2019年華中地區電池片市場規模變化
圖表:2019年華中地區電池片市場規模變化圖
圖表:2019年華南地區電池片市場規模變化
圖表:2019年華南地區電池片市場規模變化圖
圖表:2019年西部地區電池片市場規模變化
圖表:2019年西部地區電池片市場規模變化圖
圖表:2022-2028年中國電池片市場規模變化表
圖表:2022-2028年中國電池片市場規模變化圖
圖表:2019年中國電池片產量比較分析
圖表:2019年中國電池片產量及增長率變化圖
圖表:2019年中國電池片消費量比較分析
圖表:2019年中國電池片消費量及增長率變化圖
圖表:2019年電池片消費區域分布比率圖
圖表:2019年消費者對電池片產品的品牌滿意度調查
圖表:中國電池片消費者對其價格的敏感度分析
圖表:2019年中國電池片進口量比較分析
圖表:2019年中國電池片進口量及增長率變化圖
圖表:2019年中國電池片出口量比較分析
圖表:2019年中國電池片出口量及增長率變化圖
圖表:2022-2028年中國電池片進口量預測表
圖表:2022-2028年中國電池片進口量預測圖
圖表:2022-2028年中國電池片出口量預測表
圖表:2022-2028年中國電池片出口量預測圖
圖表:2019年中國電池片市場集中度分析
圖表:2019年電池片行業領導企業的市場占有率
圖表:2022-2028年中國電池片產值預測表
圖表:2022-2028年中國電池片產值預測圖
圖表:2022-2028年中國電池片銷售收入預測表
圖表:2022-2028年中國電池片銷售收入預測圖
圖表:2022-2028年中國電池片總資產預測表
圖表:2022-2028年中國電池片總資產預測圖
更多圖表請見正文……








