2022-2028年中國移動閱讀行業分析與產業競爭格局報告
http://www.diannaozhi.com 2021-12-10 11:13 中企顧問網
2022-2028年中國移動閱讀行業分析與產業競爭格局報告2021-12
- 價格(元):8000(電子) 8000(紙質) 8500(電子紙質)
- 出版日期:2021-12
- 交付方式:Email電子版/特快專遞
- 訂購電話:400-700-9228 010-69365838
- 2022-2028年中國移動閱讀行業分析與產業競爭格局報告,首先介紹了移動閱讀行業市場發展環境、移動閱讀整體運行態勢等,接著分析了移動閱讀行業市場運行的現狀,然后介紹了移動閱讀市場競爭格局。隨后,報告對移動閱讀做了重點企業經營狀況分析,最后分析了移動閱讀行業發展趨勢與投資預測。您若想對移動閱讀產業有個系統的了解或者想投資移動閱讀行業,本報告是您不可或缺的重要工具。
- 下載WORD版 下載PDF版 訂購單 訂購流程
廣義的移動閱讀,是指使用移動終端進行的所有閱讀行為,包含通過瀏覽器瀏覽手機網站,以及閱讀新聞客戶端、報紙客戶端、雜志客戶端、微博微信的文章等。
移動閱讀市場人口紅利逐漸消失,2018年開始短視頻等其他娛樂方式的沖擊以及免費閱讀APP的崛起也導致規模增速放緩。
2012-2019年中國移動閱讀市場規模


數據來源:公開資料整理
中企顧問網發布的《2022-2028年中國移動閱讀行業分析與產業競爭格局報告》共六章。首先介紹了移動閱讀行業市場發展環境、移動閱讀整體運行態勢等,接著分析了移動閱讀行業市場運行的現狀,然后介紹了移動閱讀市場競爭格局。隨后,報告對移動閱讀做了重點企業經營狀況分析,最后分析了移動閱讀行業發展趨勢與投資預測。您若想對移動閱讀產業有個系統的了解或者想投資移動閱讀行業,本報告是您不可或缺的重要工具。
本研究報告數據主要采用國家統計數據,海關總署,問卷調查數據,商務部采集數據等數據庫。其中宏觀經濟數據主要來自國家統計局,部分行業統計數據主要來自國家統計局及市場調研數據,企業數據主要來自于國統計局規模企業統計數據庫及證券交易所等,價格數據主要來自于各類市場監測數據庫。
本研究報告數據主要采用國家統計數據,海關總署,問卷調查數據,商務部采集數據等數據庫。其中宏觀經濟數據主要來自國家統計局,部分行業統計數據主要來自國家統計局及市場調研數據,企業數據主要來自于國統計局規模企業統計數據庫及證券交易所等,價格數據主要來自于各類市場監測數據庫。
報告目錄:
1.1 移動閱讀的定義
1.2 移動閱讀的分類
1.2.1 按內容分類
第二章 中國移動閱讀行業pest分析
2.1 政治法律環境
2.1.1 政策法規
2.1.2 治理舉措
2.2 經濟環境
2.3 社會文化環境
2.4 技術環境
第三章 中國移動閱讀所屬行業發展概況
3.1 中國移動閱讀行業發展歷程
3.2 中國移動閱讀行業發展現狀
3.2.1 中國移動閱讀行業市場規模及發展
3.2.1 .1 2022-2028年中國移動閱讀行業市場規模
3.2.1 .2 2022-2028年中國移動閱讀市場規模
3.2.2 中國移動閱讀行業用戶規模及發展
3.2.2 .1 2022-2028年中國移動閱讀用戶規模
3.2.3 中國移動閱讀行業企業規模及排名
3.2.4 中國移動閱讀行業收入模式及營收分布
3.2.4 .1 2022-2028年中國移動閱讀行業收入結構
3.2.4 .2 中國移動閱讀行業收入來源構成
3.2.5 中國移動閱讀行業內容資源分析
3.2.5 .1 原創網絡文學
3.2.5 .2 電子出版物
3.2.5 .3 新聞資訊
3.2.5 .4 其他(漫畫、有聲讀物等)
3.2.6 中國移動閱讀行業盜版市場現狀
3.3 中國移動閱讀行業版權延伸情況
3.3.1 線下出版
3.3.2 影視行業
3.3.3 網絡游戲行業
第四章 中國移動閱讀行業產業鏈結構分析
4.1 移動閱讀行業產業鏈構成
4.2 移動閱讀行業產業鏈從業方分析
4.2.1 內容提供方
4.2.2 內容集成方
4.2.2 .1 原創文學網站
4.2.2 .2 門戶讀書頻道
4.2.2 .3 電信運營商閱讀基地
4.2.2 .4 電商數字讀物購買平臺
4.2.2 .5 閱讀類移動應用
4.2.3 運營管理商
4.2.3 .1 電信運營商
4.2.3 .2 其他
4.2.4 硬件生產商
4.2.4 .1 手機
4.2.4 .2 平板電腦
4.2.4 .3 電子閱讀器
第五章 中國移動閱讀行業典型模式分析
5.1 中國網絡文學模式分析
5.1.1 產業鏈結構分析
5.1.2 商業模式分析
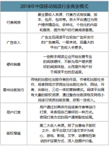
在目前移動閱讀的市場上,付費閱讀模式是業內主流的商業模式。除此以外還有出版圖書、平臺廣告收入、用戶打賞、出售硬件等盈利模式。而隨著IP市場的火熱,數字閱讀行業也出現了版權增值的變現方式,通過文學IP改編影視、動漫、游戲等的形式將文學IP價值最大化。
2018年中國移動閱讀行業商業模式


數據來源:公開資料整理
5.2 中國書城模式分析
5.2.1 產業鏈結構分析
5.2.2 商業模式分析
5.3 電信運營商閱讀基地模式分析
5.3.1 產業鏈結構分析
5.3.2 商業模式分析
5.4 電商網站電子書模式
5.4.1 產業鏈結構分析
5.4.2 商業模式分析
5.5 移動聚合閱讀模式
5.5.1 產業鏈結構分析
5.5.2 商業模式分析
第六章中國移動閱讀行業未來十大趨勢()
圖表目錄:
圖1- 1移動閱讀分類(按內容)
圖1- 2移動閱讀分類(按終端)
圖1- 3移動閱讀分類(按入口)
圖2- 1 2015-2019年中國gdp增長情況
圖3- 1中國移動閱讀行業發展歷程
圖3- 2 2022-2028年中國移動閱讀行業市場規模
圖3- 3 2022-2028年中國移動閱讀(桌面端)市場規模
圖3- 4 2022-2028年中國移動閱讀(移動端)市場規模
圖3- 5 2022-2028年中國移動閱讀(桌面端)用戶規模
圖3- 6 2022-2028年中國移動閱讀(移動端)用戶規模
圖3- 7 2022-2028年中國移動閱讀行業收入構成
圖3- 8中國移動閱讀行業收入來源構成
圖3- 9 2019年中國移動閱讀服務廣告主類型份額top10
圖3- 10中國移動閱讀行業內容來源
圖3- 11 2019年中國移動閱讀用戶經常閱讀的網絡文學內容題材性別分布
圖3- 12 2019年中國移動閱讀用戶經常閱讀的電子報紙雜志內容題材性別分布
圖3- 13 2019年中國移動閱讀用戶經常閱讀的新聞資訊內容題材性別分布
圖3- 14小說520月度覆蓋人數變化趨勢
圖3- 15傳統圖書出版產業鏈結構 表3- 1 2019年中國移動閱讀企業收入規模榜單
表3- 2 移動閱讀主流付費模式
表3- 3數字出版與傳統出版對比情況
圖4- 1中國移動閱讀行業產業鏈結構
圖4- 2中國移動閱讀行業產業鏈從業企業示意圖
圖4- 3中國移動閱讀行業內容提供方構成
圖4- 6 2019年中國移動閱讀用戶移動運營商使用情況
表4- 1 2019年中國十大獨立原創文學網站
表4- 2 2019年中國門戶網站讀書頻道top5
圖5- 1中國網絡文學模式產業鏈結構
圖5- 2中國書城模式產業鏈結構
圖5- 3中國電信運營商閱讀基地模式產業鏈結構
圖5- 5中國電商網站電子書模式產業鏈結構 圖5- 6中國移動聚合閱讀模式產業鏈結構
圖5- 7 2019年中國移動聚合閱讀app覆蓋人數時段分布
更多圖表見正文......








